With the booming development of the new energy vehicle market, the export demand for lithium batteries has surged. To ensure transportation safety and improve logistics efficiency, the Taicang Port Maritime Bureau has issued a guide for the waterway transportation of lithium battery dangerous goods today, actively responding to and promoting international trade of new energy products while ensuring safety.
As an important logistics hub along the eastern coast of China, Taicang Port has witnessed the rapid development of new energy vehicles and related industrial chains in recent years. As the core component of new energy vehicles, the safe and efficient transportation of lithium batteries has become a focus of attention in the industry. In this context, the Taicang Port Maritime Bureau has developed and released this targeted transportation guide based on the International Maritime Dangerous Goods Code (IMDG Code) and relevant domestic laws and regulations, combined with the actual operation of the port.
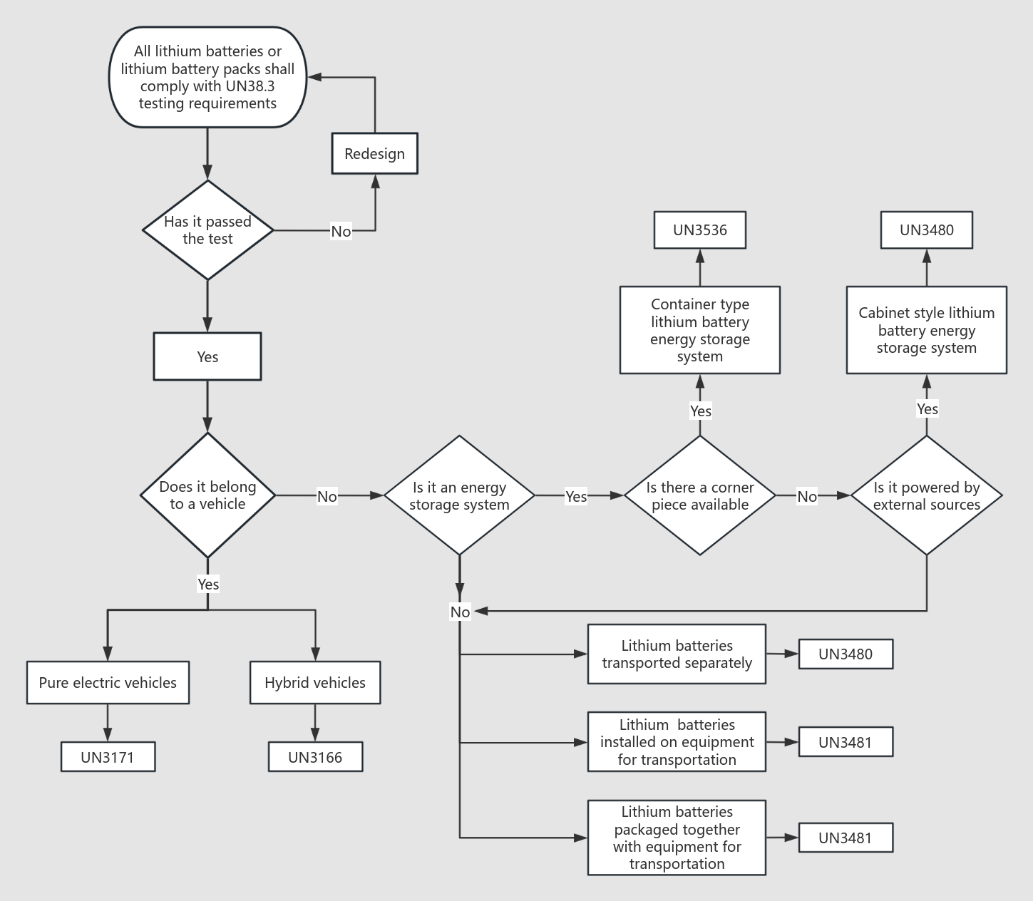
This guide provides detailed regulations and recommendations on the classification, packaging, labeling, boxing, testing, emergency response, and other aspects of lithium battery dangerous goods during waterway transportation. It not only provides standardized operating procedures for shipping companies, but also provides clear safety guidance for port operators, ensuring the stability and safety of lithium batteries during transportation.
In the context of globalization, the export of new energy vehicles has become a new engine driving China’s economic development. This step taken by Taicang Port will undoubtedly provide strong logistics support for the internationalization of the new energy vehicle industry. At the same time, this also highlights the active role of Chinese ports in responding to national green development policies and promoting the export of environmentally friendly industries.
It is worth mentioning that the release of this transportation guide is also an important practice of Taicang Port Maritime Bureau’s long-term commitment to improving port service quality and strengthening dangerous goods management. It will not only help improve the operational efficiency of the port, but also enhance the competitiveness of Taicang Port in the international shipping market, attracting more new energy enterprises to choose Taicang Port as their preferred port for product exports.
In addition, as the global demand for new energy vehicles continues to grow, this innovative measure by Taicang Port will also provide valuable experience for other ports. It will not only help promote exchanges and cooperation in hazardous material management between domestic and foreign ports, but also further promote the safe and efficient operation of the global new energy industry chain.
In short, the waterway transportation guidelines for lithium battery dangerous goods issued by the Taicang Port Maritime Bureau are a positive response to the increasing demand for new energy vehicle exports. It will not only improve the level of port services and ensure transportation safety, but also assist in the internationalization process of China’s new energy vehicle industry, contributing Chinese strength to the development of the global new energy industry.
In the future, with the continuous advancement of new energy technologies and further expansion of the international market, Taicang Port and its transportation guidelines will play a more important role in the safe transportation of new energy batteries, providing solid logistics support for the global circulation of green energy.
Jiangsu Judphone International Logistics Co., Ltd., as a comprehensive logistics enterprise, has established Taicang Judphone&Haohua Customs Brokerage Co., Ltd. in the Taicang Port area, mainly providing logistics, booking, customs declaration, multimodal transport, comprehensive large-scale logistics, sea and air, import and export agency, transportation business consulting and other services for international and domestic ordinary dangerous goods. We have professional dangerous goods declaration personnel to provide import and export customs clearance services, and our own certified supervision personnel to provide factory supervision services.
Post time: Sep-04-2025


